|
4月14日晚间,永辉超市(601933)发布仲裁成果公告称,近日收到上海海外经济贸易仲裁委员会(上海海外仲裁中心)(下称“上国仲”)投递的《裁决书》。
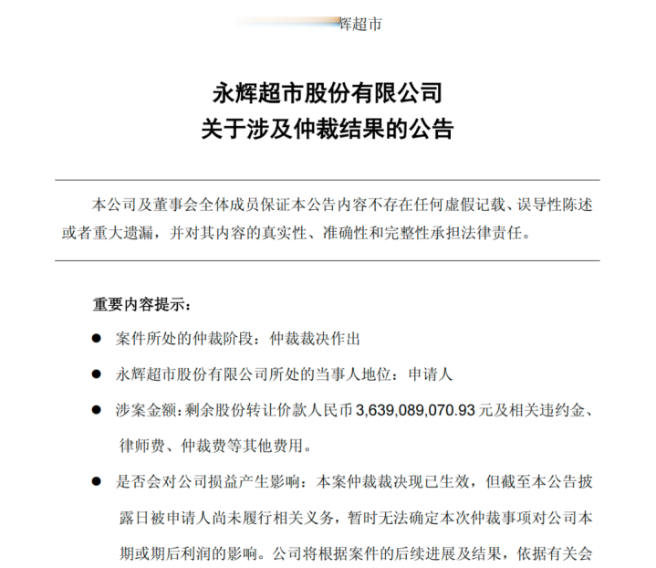
仲裁请求东谈主为永辉超市,第一、第二、第三、第四被请求东谈主分裂为大连御锦贸易有限公司(下称“大连御锦”)、王健林、孙喜双、大连一方集团有限公司(下称“一方集团”)。 回查公告,2023年12月8日,永辉超市与大连御锦坚贞《永辉超市与大连御锦对于大连万达生意贬责集团股份有限公司之股份转让公约》,公司向大连御锦出售所执有的约3.89亿股大连万达生意贬责集团股份有限公司(下称“万达商管”)股份(对应万达商管于2023年8月25日增资扩股前公司的约6478.3万股执股)。 该公约商定,主见股份对应的股份转让价款为45.3亿元傍边,由大连御锦分八期支付。 2024年7月26日,永辉超市与大连御锦、王健林、孙喜双、一方集团经友好协商,坚贞联系《补充公约》。凭证《补充公约》第1.1条的商定,上述转股的剩余股份转让价款所有这个词约38.39亿元共分八期支付(具体为第三至第十期),澳门威斯人app下载官网其中第四期股份转让价款的商定付款本事为2024年9月30日,商定付款金额为3亿元。 凭证《补充公约》商定,王健林、孙喜双、一方集团将为剩余转让价款的支付提供担保。 尔后,鉴于大连御锦未按商定实施付款义务,王健林、孙喜双、一方集团亦未承担担保背负,开云体育官网为珍爱公司的正当职权,永辉超市朝上国仲拿起仲裁请求,并于2024年10月收到上国仲对该仲裁的受理见知书。 最新公告暴露,经审理,上海海外经济贸易仲裁委员会仲裁庭作出联系裁决。 裁决称,第一被请求东谈主即大连御锦向请求东谈主即永辉超市支付剩余股份转让价款约36.39亿元;同期,大连御锦向永辉超市支付加快到期失言金约2.18亿元。 上述金额所有这个词38.57亿元。此外,大连御锦还被条件承担联系的讼师费、财产保全费及财产保全保障费等。 裁决同期条件,王健林、孙喜双、一方集团就大连御锦在上述裁决项下的债务向永辉超市承担连带保证背负。 公告暴露,上述各裁决项所细目的付款义务,被请求东谈主方应于该裁决收效之日起二旬日内实施完毕。该裁决为终端裁决,自作出之日起收效。 永辉超市暗示,本案仲裁裁决现已收效开云体育,但已矣公告露馅日被请求东谈主尚未实施联系义务,暂时无法细目本次仲裁事项对公司本期或期后利润的影响。公司将凭证案件的后续阐述及成果,依据连系管帐准则的要乞降推行情况进行相应的管帐处理,对公司损益的影响以管帐师年度审计阐述后的成果为准。 博亚体育app官方网站 |



备案号: